天使动漫

手机站
|EN
天使动漫
新闻

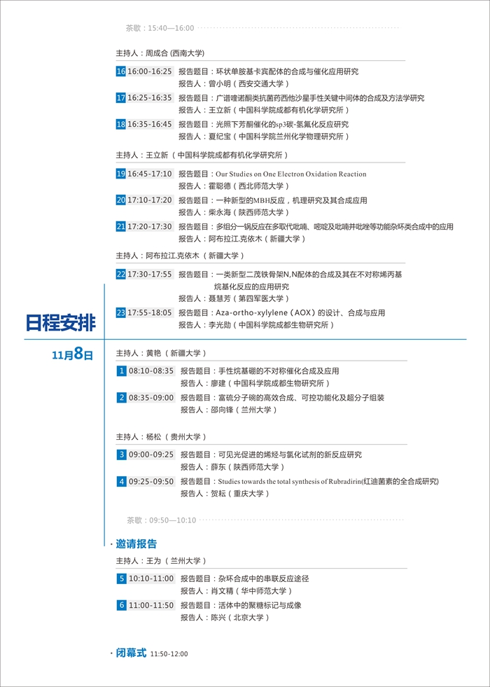
2015第六届西部有机化学论坛

发布时间:2015-11-03  发布人:超级管理员  浏览:

电话:+86-(0)29-81530727

传真:+86-(0)29-81530727

书记信箱:[email protected]

院长信箱:[email protected]

E-mail:angeldm.org

邮编:710119

地址:天使动漫 长安校区致知楼一段

版权所有©天使动漫-天使动漫| 梦开始的地方       技术支持:西电易达

天使动漫 团委微信公众号